展开
收缩
冶金信息装备网
客服1
客服2
客服3
客服4
电话:0311-88357930
设为首页
收藏本页
冶金信息装备网www.yejinzb.com
帐号
自动登录
找回密码
密码
登录
立即注册
首 页
新闻资讯
管理资讯
产业政策
新品研发
钢厂动态
热点聚焦
技术文献
炼铁文献
新工艺
新设备
原料
综合资料
高炉优化
热风炉
炼钢文献
炼钢工艺
炼钢设备
铁水预处理
精炼技术
连铸技术
综合资料
电炉炼钢
品种钢冶炼
烧结球团文献
烧结工艺
球团工艺
烧结设备
球团设备
综合资料
轧钢文献
轧钢工艺
轧钢设备
综合资料
轧机规程
焦化文献
工艺
设备
经济文献
经济指标
炼铁指标
炼钢指标
烧结球团指标
轧钢指标
焦炉指标
生产统计
国内生产统计
国外生产统计
进口统计
出口统计
营销统计
冶金设备
设备
供应
求购
冶金装备知识
推荐企业
企业动态
二手交易
企业名录
科技发展
工程项目
拟建在建项目
采购项目
技改检修项目
招投标信息
钢厂专栏
节能环保
节能减排
钢厂知识
经营管理
经营管理
安全生产
生产管理
操作规程
金属材料
新材料新工艺
材料使用
钢铁材料
原材料技术
行业标准
行业标准
建筑钢材标准
合金标准
轧钢标准
钢坯、型钢及相关钢材质量检验
综合标准
金属冶炼
有色金属
稀有金属
黑色金属
冶金测试技术
金属轧制与热加工
会议会展
会议预告
会议预告
会议资料
炼铁会议
炼钢会议
原料会议
轧钢会议
焦化会议
装备会议
视频会议
视频会议
会议名录
会议名录
钢厂名录
钢厂名录
展会资讯
展会资讯
市场行情
钢材行情
价格动态
市场分析
调价信息
价格汇总
一周综述
炉料行情
价格动态
市场分析
出厂价格
价格汇总
一周综述
市场趋势
市场趋势
市场行情
新闻资讯
工程项目
技术文献
钢厂频道
会议资料
设备
材料
经济文献
客服热线:
0311-88357930
当前位置1:
首页
»
新闻资讯
»
热点聚焦
» 正文
资产重组公告!涉及两家江苏钢企
发布日期:2021-10-27 来源:兰格钢铁网 浏览次数:
693
分享到:
新浪微博
QQ
开心网
人人网
微信
网易
更多
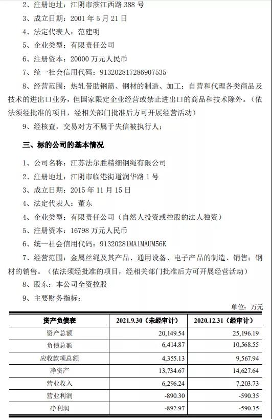
核心提示:(法尔胜公告)
(法尔胜公告)
下一篇:
山西省开展钢铁企业粗钢产量核查
上一篇:
陕钢汉钢:牵紧环保“牛鼻子”换的水清天儿蓝
[
新闻资讯搜索
] [
加入收藏
] [
告诉好友
] [
打印本文
] [
关闭窗口
]
同类新闻资讯
• 山东省委书记林武在日照临沂调研并主持召开钢铁
• 10月份全球制造业PMI为49.7% 全球经济延续缓慢
• 四川发改委发布煤炭矿区总体规划管理有关事项的
• 《世界开放报告2025》发布 中国继续走在开放前
• 锚定协调发展——以布局优化激活区域经济新动能
• 山东省重点行业重污染天气应急减排措施制定技术
• 锚定“十五五” 汽车产业“谋篇”高质量发展
• 生态环境部原则通过《2024、2025年度全国碳排放
• “十四五”以来,河北累计投入财政资金3000多亿
• 重大人事变动!杜昕任酒钢宏兴第九届董事会董事
共
0
条 [查看全部]
相关评论
推荐新闻资讯
山东省委书记林武在日照临沂调研并主持召开钢铁产业提质升级专题座谈会
10月份全球制造业PMI为49.7% 全球经济延续缓慢恢复态势
四川发改委发布煤炭矿区总体规划管理有关事项的通知
《世界开放报告2025》发布 中国继续走在开放前列
锚定协调发展——以布局优化激活区域经济新动能
“十四五”以来,河北累计投入财政资金3000多亿元支持生态文明建设
重大人事变动!杜昕任酒钢宏兴第九届董事会董事长
“共享大市场·出口中国”系列活动启动仪式在上海成功举办
广西工信厅印发广西推动工业高质量数据集建设实施方案
中国企业加快拓展高质量发展新蓝海
点击排行
机械行业进击10万亿 “三驾马车”打造内生动力
“存量突围”“地尽其用” 要素市场化配置改革激活土地新潜能
广州印发提振消费专项行动实施方案的通知
国开行“十四五”以来已发放城中村改造专项借款9781亿元
李乐成主持召开部全面深化改革领导小组会议
「赋能进步•共话工业高质量发展」壳牌X中国海油联合产品发布会在京举办
工业和信息化部外事工作座谈会在南京召开
河南焦作全市启动橙色预警
八一钢铁董事会换届选举
唐山:加快推进总投资1488.6亿元的124个钢铁产业链项目
关于我们
联系方式
付款方式
电子期刊
会员服务
版权声明
冀ICP备13016017号-1
(c)2013-2014 yejinzb.com All Rights Reserved客服:0311-88357930