展开
收缩
冶金信息装备网
客服1
客服2
客服3
客服4
电话:0311-88357930
设为首页
收藏本页
冶金信息装备网www.yejinzb.com
帐号
自动登录
找回密码
密码
登录
立即注册
首 页
新闻资讯
管理资讯
产业政策
新品研发
钢厂动态
热点聚焦
技术文献
炼铁文献
新工艺
新设备
原料
综合资料
高炉优化
热风炉
炼钢文献
炼钢工艺
炼钢设备
铁水预处理
精炼技术
连铸技术
综合资料
电炉炼钢
品种钢冶炼
烧结球团文献
烧结工艺
球团工艺
烧结设备
球团设备
综合资料
轧钢文献
轧钢工艺
轧钢设备
综合资料
轧机规程
焦化文献
工艺
设备
经济文献
经济指标
炼铁指标
炼钢指标
烧结球团指标
轧钢指标
焦炉指标
生产统计
国内生产统计
国外生产统计
进口统计
出口统计
营销统计
冶金设备
设备
供应
求购
冶金装备知识
推荐企业
企业动态
二手交易
企业名录
科技发展
工程项目
拟建在建项目
采购项目
技改检修项目
招投标信息
钢厂专栏
节能环保
节能减排
钢厂知识
经营管理
经营管理
安全生产
生产管理
操作规程
金属材料
新材料新工艺
材料使用
钢铁材料
原材料技术
行业标准
行业标准
建筑钢材标准
合金标准
轧钢标准
钢坯、型钢及相关钢材质量检验
综合标准
金属冶炼
有色金属
稀有金属
黑色金属
冶金测试技术
金属轧制与热加工
会议会展
会议预告
会议预告
会议资料
炼铁会议
炼钢会议
原料会议
轧钢会议
焦化会议
装备会议
视频会议
视频会议
会议名录
会议名录
钢厂名录
钢厂名录
展会资讯
展会资讯
市场行情
钢材行情
价格动态
市场分析
调价信息
价格汇总
一周综述
炉料行情
价格动态
市场分析
出厂价格
价格汇总
一周综述
市场趋势
市场趋势
市场行情
新闻资讯
工程项目
技术文献
钢厂频道
会议资料
设备
材料
经济文献
客服热线:
0311-88357930
当前位置1:
首页
»
新闻资讯
»
热点聚焦
» 正文
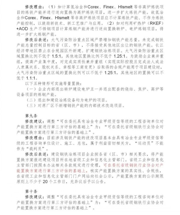
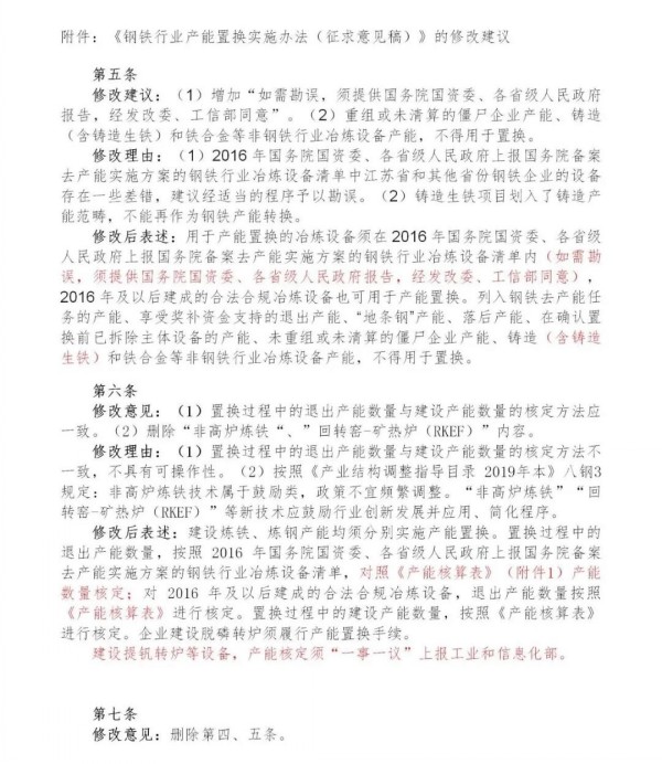
《钢铁行业产能置换实施办法(征求意见搞)》的修改建议
发布日期:2020-12-30 来源:我的钢铁网 浏览次数:
1411
分享到:
新浪微博
QQ
开心网
人人网
微信
网易
更多
核心提示:《钢铁行业产能置换实施办法(征求意见搞)》的修改建议 发表日期:2020-12-30 7:52:23 江苏省钢铁行业协会 (江苏
《钢铁行业产能置换实施办法(征求意见搞)》的修改建议
发表日期:2020-12-30 7:52:23 江苏省钢铁行业协会
(江苏省钢铁行业协会)
下一篇:
内蒙古拟对钢铁等行业实行总量控制
上一篇:
钢铁产量保持增长 进口矿价大幅上升
[
新闻资讯搜索
] [
加入收藏
] [
告诉好友
] [
打印本文
] [
关闭窗口
]
同类新闻资讯
• “晋鲁钢铁快运专列”首列开行
• 国务院总理李强在山东调研
• 夯实就业根基 护航“一老一小”——多地聚力勾
• 地方两会密集召开 公布2026年经济社会发展目标
• 中共中央、国务院:高标准高质量建设河北雄安新
• 国家税务总局发布公告调整增值税纳税申报有关事
• 中国宝武与光大集团签署新一轮战略合作框架协议
• 2026年地方投资划重点 着力提高民生项目比重
• 地方交通会议密集召开 智慧交通建设成重点
• 中国银行调整白银延期合约业务参数
共
0
条 [查看全部]
相关评论
推荐新闻资讯
“晋鲁钢铁快运专列”首列开行
国务院总理李强在山东调研
夯实就业根基 护航“一老一小”——多地聚力勾勒2026民生“幸福图”
地方两会密集召开 公布2026年经济社会发展目标和重点任务
中共中央、国务院:高标准高质量建设河北雄安新区
中国宝武与光大集团签署新一轮战略合作框架协议
2026年地方投资划重点 着力提高民生项目比重
地方交通会议密集召开 智慧交通建设成重点
中国银行调整白银延期合约业务参数
国务院办公厅关于印发《加快培育服务消费新增长点工作方案》的通知
点击排行
河北发布2026年省重点建设项目名单:钢铁项目28个
邯郸市2026年省重点建设项目名单:钢铁项目7个
李强在广东调研时强调 厚植创新发展优势 勇立改革开放潮头 只争朝夕做好“十五五”开局之年工作
《再生钢铁原料》国际标准启动会暨标准化工作组成立会在京成功召开
AI驱动钢铁业范式变革 标准化建设成转型关键
工信部部长李乐成:深入实施新一轮钢铁、有色金属、石化等十大重点行业稳增长工作方案
【新华解读】九部门部署绿色消费推进行动 全链条发力激活内需与转型新动能
人民日报钟才文:深刻把握“五个必须” 推动“十五五”良好开局
冀中股份圆满完成首月生产任务
专家解读之一:科学推进零碳工厂建设 巩固壮大实体经济根基
关于我们
联系方式
付款方式
电子期刊
会员服务
版权声明
冀ICP备13016017号-1
(c)2013-2014 yejinzb.com All Rights Reserved客服:0311-88357930