展开
收缩
冶金信息装备网
客服1
客服2
客服3
客服4
电话:0311-88357930
设为首页
收藏本页
冶金信息装备网www.yejinzb.com
帐号
自动登录
找回密码
密码
登录
立即注册
首 页
新闻资讯
管理资讯
产业政策
新品研发
钢厂动态
热点聚焦
技术文献
炼铁文献
新工艺
新设备
原料
综合资料
高炉优化
热风炉
炼钢文献
炼钢工艺
炼钢设备
铁水预处理
精炼技术
连铸技术
综合资料
电炉炼钢
品种钢冶炼
烧结球团文献
烧结工艺
球团工艺
烧结设备
球团设备
综合资料
轧钢文献
轧钢工艺
轧钢设备
综合资料
轧机规程
焦化文献
工艺
设备
经济文献
经济指标
炼铁指标
炼钢指标
烧结球团指标
轧钢指标
焦炉指标
生产统计
国内生产统计
国外生产统计
进口统计
出口统计
营销统计
冶金设备
设备
供应
求购
冶金装备知识
推荐企业
企业动态
二手交易
企业名录
科技发展
工程项目
拟建在建项目
采购项目
技改检修项目
招投标信息
钢厂专栏
节能环保
节能减排
钢厂知识
经营管理
经营管理
安全生产
生产管理
操作规程
金属材料
新材料新工艺
材料使用
钢铁材料
原材料技术
行业标准
行业标准
建筑钢材标准
合金标准
轧钢标准
钢坯、型钢及相关钢材质量检验
综合标准
金属冶炼
有色金属
稀有金属
黑色金属
冶金测试技术
金属轧制与热加工
会议会展
会议预告
会议预告
会议资料
炼铁会议
炼钢会议
原料会议
轧钢会议
焦化会议
装备会议
视频会议
视频会议
会议名录
会议名录
钢厂名录
钢厂名录
展会资讯
展会资讯
市场行情
钢材行情
价格动态
市场分析
调价信息
价格汇总
一周综述
炉料行情
价格动态
市场分析
出厂价格
价格汇总
一周综述
市场趋势
市场趋势
市场行情
新闻资讯
工程项目
技术文献
钢厂频道
会议资料
设备
材料
经济文献
客服热线:
0311-88357930
当前位置1:
首页
»
新闻资讯
»
热点聚焦
» 正文
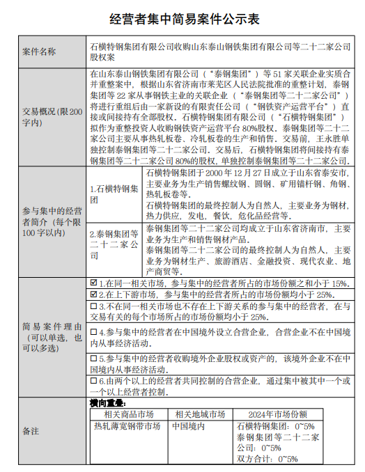
石横特钢集团收购山东泰山钢铁集团等二十二家公司股权案
发布日期:2026-02-28 来源:兰格钢铁网 浏览次数:
462
分享到:
新浪微博
QQ
开心网
人人网
微信
网易
更多
核心提示:2026年2月26日,上海市市场监督管理局公示《石横特钢集团有限公司收购山东泰山钢铁集团有限公司等二十二家公司股权案》。具体情
2026年2月26日,上海市市场监督管理局公示《石横特钢集团有限公司收购山东泰山钢铁集团有限公司等二十二家公司股权案》。具体情况如下:
下一篇:
深圳:到2026年底实现家电以旧换新约180万件
上一篇:
中华人民共和国2025年国民经济和社会发展统计公报
[
新闻资讯搜索
] [
加入收藏
] [
告诉好友
] [
打印本文
] [
关闭窗口
]
同类新闻资讯
• 世界首例!超大口径球墨铸铁管在输水工程成功铺
• 一季度我国社会融资规模增量近15万亿元 信贷支
• 大秦铁路:大秦线货源以晋、陕、蒙煤炭为主 承
• 河钢集团董事长刘键与世界钢铁协会会长乌古尔·
• 预计明年投产!东胜百万吨级煤矿项目建设全力冲
• 中国(内蒙古)自由贸易试验区打开向北开放新局
• 张国清在中国雅江集团调研时强调 扛牢工程建设
• 中国钢铁工业协会夏农:建立钢铁行业产能治理新
• 李强主持召开经济形势专家和企业家座谈会
• 首季“开门红”!首钢矿业大石河铁矿交出亮眼成
共
0
条 [查看全部]
相关评论
推荐新闻资讯
世界首例!超大口径球墨铸铁管在输水工程成功铺设
一季度我国社会融资规模增量近15万亿元 信贷支持实体经济质效持续提升
大秦铁路:大秦线货源以晋、陕、蒙煤炭为主 承担全国约20%的铁路煤炭运量
河钢集团董事长刘键与世界钢铁协会会长乌古尔·达尔贝勒座谈交流
预计明年投产!东胜百万吨级煤矿项目建设全力冲刺
中国(内蒙古)自由贸易试验区打开向北开放新局面
张国清在中国雅江集团调研时强调 扛牢工程建设主体责任 全面提升运营管理能力
中国钢铁工业协会夏农:建立钢铁行业产能治理新机制
李强主持召开经济形势专家和企业家座谈会
首季“开门红”!首钢矿业大石河铁矿交出亮眼成绩单
点击排行
五只硬科技主题基金同日获批
河北再发重磅文件 钢铁行业新风向明确
山东钢铁:常备套期保值业务交易保证金上限为人民币5亿元
各地优化公积金政策 激活住房保障效能
官方:加强反垄断监管执法,深入整治“内卷式”竞争
财政部:2026年继续实施更加积极的财政政策
中东两大铝厂遇袭 恐影响全球供应链
中东两大铝厂遇袭 恐影响全球供应链
部分省份一季度工业经济运行及“十五五”规划编制工作座谈会召开 持续整治“内卷式”竞争
李强主持召开国务院第十一次全体会议 对落实国务院2026年重点工作进行部署
关于我们
联系方式
付款方式
电子期刊
会员服务
版权声明
冀ICP备13016017号-1
(c)2013-2014 yejinzb.com All Rights Reserved客服:0311-88357930