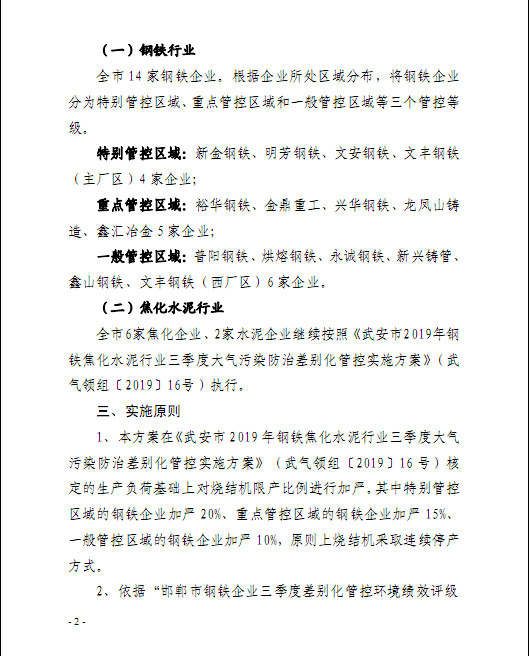
据了解,新的方案中,根据企业所处区域,将钢企分为特别管控区、重点管控区和一般管控区(根据与市区距离远近而划分),并且对该区域的钢企的烧结机限产力度较旧方案分别增加20%、15%和10%。
而从高炉限产情况看,绝大多数高炉限产力度与7月初限产方案一致,仅有3家钢企出现调整。其中一家增加了限产力度,而另外两家限产力度略有放松。粗略计算,按照新的限产方案执行的话,8月份武安地区粗钢产量将比原计划仅增加6万吨左右,对市场实际影响并不大。








据了解,新的方案中,根据企业所处区域,将钢企分为特别管控区、重点管控区和一般管控区(根据与市区距离远近而划分),并且对该区域的钢企的烧结机限产力度较旧方案分别增加20%、15%和10%。
而从高炉限产情况看,绝大多数高炉限产力度与7月初限产方案一致,仅有3家钢企出现调整。其中一家增加了限产力度,而另外两家限产力度略有放松。粗略计算,按照新的限产方案执行的话,8月份武安地区粗钢产量将比原计划仅增加6万吨左右,对市场实际影响并不大。







