展开
收缩
冶金信息装备网
客服1
客服2
客服3
客服4
电话:0311-88357930
设为首页
收藏本页
冶金信息装备网www.yejinzb.com
帐号
自动登录
找回密码
密码
登录
立即注册
首 页
新闻资讯
管理资讯
产业政策
新品研发
钢厂动态
热点聚焦
技术文献
炼铁文献
新工艺
新设备
原料
综合资料
高炉优化
热风炉
炼钢文献
炼钢工艺
炼钢设备
铁水预处理
精炼技术
连铸技术
综合资料
电炉炼钢
品种钢冶炼
烧结球团文献
烧结工艺
球团工艺
烧结设备
球团设备
综合资料
轧钢文献
轧钢工艺
轧钢设备
综合资料
轧机规程
焦化文献
工艺
设备
经济文献
经济指标
炼铁指标
炼钢指标
烧结球团指标
轧钢指标
焦炉指标
生产统计
国内生产统计
国外生产统计
进口统计
出口统计
营销统计
冶金设备
设备
供应
求购
冶金装备知识
推荐企业
企业动态
二手交易
企业名录
科技发展
工程项目
拟建在建项目
采购项目
技改检修项目
招投标信息
钢厂专栏
节能环保
节能减排
钢厂知识
经营管理
经营管理
安全生产
生产管理
操作规程
金属材料
新材料新工艺
材料使用
钢铁材料
原材料技术
行业标准
行业标准
建筑钢材标准
合金标准
轧钢标准
钢坯、型钢及相关钢材质量检验
综合标准
金属冶炼
有色金属
稀有金属
黑色金属
冶金测试技术
金属轧制与热加工
会议会展
会议预告
会议预告
会议资料
炼铁会议
炼钢会议
原料会议
轧钢会议
焦化会议
装备会议
视频会议
视频会议
会议名录
会议名录
钢厂名录
钢厂名录
展会资讯
展会资讯
市场行情
钢材行情
价格动态
市场分析
调价信息
价格汇总
一周综述
炉料行情
价格动态
市场分析
出厂价格
价格汇总
一周综述
市场趋势
市场趋势
市场行情
新闻资讯
工程项目
技术文献
钢厂频道
会议资料
设备
材料
经济文献
客服热线:
0311-88357930
当前位置1:
首页
»
新闻资讯
»
热点聚焦
» 正文
宝武八钢、鞍钢矿业等6个项目入选《绿色低碳先进技术示范项目清单(第一批)》
发布日期:2024-03-22 来源:兰格钢铁网 浏览次数:
517
分享到:
新浪微博
QQ
开心网
人人网
微信
网易
更多
核心提示:近日,国家发展改革委发布关于向社会公开征求《绿色低碳先进技术示范项目清单(第一批)》意见的公告。为贯彻落实党中央、国务院
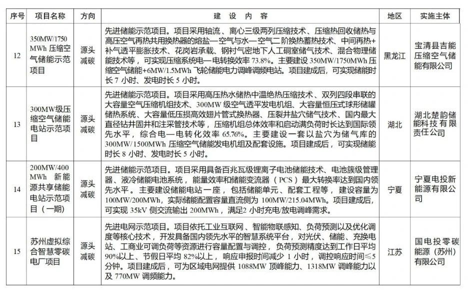
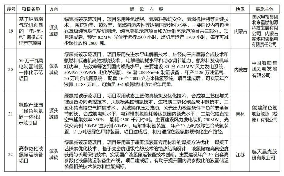
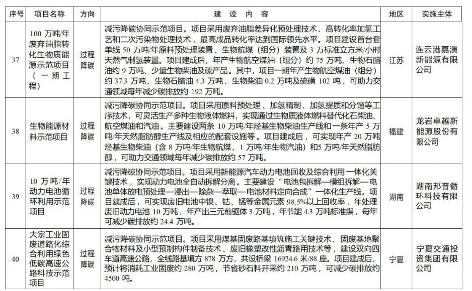
近日,国家发展改革委发布关于向社会公开征求《绿色低碳先进技术示范项目清单(第一批)》意见的公告。为贯彻落实党中央、国务院决策部署,加快绿色低碳先进技术示范应用和推广,按照《绿色低碳先进技术示范工程实施方案》(发改环资〔2023〕1093号)有关部署,经过项目单位申报、地方审核推荐、第三方机构评审、部门及地方复核等流程,确定了第一批绿色低碳先进技术示范项目清单,共纳入47个项目,现向社会公开征求意见。其中,宝武八一钢铁、鞍钢矿业、河钢、山钢、包钢、天津钢管等6个项目入选。
(国家发展改革委)
下一篇:
攀钢普钢板块奋力冲刺首季“开门红”
上一篇:
河钢集团董事长于勇会见淡水河谷首席执行官柏安铎
[
新闻资讯搜索
] [
加入收藏
] [
告诉好友
] [
打印本文
] [
关闭窗口
]
同类新闻资讯
• 山东德州11月22日零时启动重污染天气Ⅲ级应急响
• 淮北市启动重污染天气橙色预警
• 钢协系统2025年度纪检工作总结交流会在京召开
• 何立峰在湖北、湖南调研时强调 持续推动外贸提
• 住房城乡建设部:把城市更新摆在更加突出位置
• 告知函!云南曲靖钢铁集团凤凰钢铁有限公司正式
• “呆矿”变“活矿” 我国已建成省级以上绿色矿
• 张国清在贵州、重庆调研时强调 加快制造业数智
• 京津冀签署自贸试验区全产业链协同创新行动方案
• 生态环境部就《2024、2025年度全国碳排放权交易
共
0
条 [查看全部]
相关评论
推荐新闻资讯
山东德州11月22日零时启动重污染天气Ⅲ级应急响应
淮北市启动重污染天气橙色预警
钢协系统2025年度纪检工作总结交流会在京召开
何立峰在湖北、湖南调研时强调 持续推动外贸提质增效 打通全国统一大市场建设卡点堵点
住房城乡建设部:把城市更新摆在更加突出位置
告知函!云南曲靖钢铁集团凤凰钢铁有限公司正式更名为曲靖恒特钢铁有限公司
“呆矿”变“活矿” 我国已建成省级以上绿色矿山超5100家
张国清在贵州、重庆调研时强调 加快制造业数智化转型升级 扎实推进国有企业创新发展
京津冀签署自贸试验区全产业链协同创新行动方案
生态环境部就《2024、2025年度全国碳排放权交易市场钢铁、水泥、铝冶炼行业配额总量和分配方案》答记者问
点击排行
钢协召开2025年三季度信息发布会:保持供需平衡, 提升质量效益,促进钢铁行业平稳运行和结构优化升级
机械行业进击10万亿 “三驾马车”打造内生动力
河南焦作全市启动橙色预警
河南省工业和信息化厅印发钢铁产业绿色化改造指南
八一钢铁董事会换届选举
国开行完成国开新型政策性金融工具2500亿元投放任务
多个钢铁项目获重点支持!日照工信局公示先进制造业集群重点支持项目名单
河北4市通知:今日18时启动重污染天气预警
第21次钢铁企业纪检监察年度工作会议在天津召开
山东省委书记林武在日照临沂调研并主持召开钢铁产业提质升级专题座谈会
关于我们
联系方式
付款方式
电子期刊
会员服务
版权声明
冀ICP备13016017号-1
(c)2013-2014 yejinzb.com All Rights Reserved客服:0311-88357930