魏志江
河钢宣钢
摘要:钢铁工业作为国民经济支柱产业,在生产过程中产生大量危险废物和固体废物(危固废物料),如含锌尘泥、电镀污泥、废油脂等,其成分复杂且含重金属、有毒有机物,若处置不当将严重危害生态环境与人类健康。回转窑焚烧技术凭借其处理量大、适应性强、有害物质分解彻底等优势,已成为钢铁企业危固废物料处置的核心技术之一。本文系统阐述了回转窑技术在钢铁企业危固废物料处理中的实践应用,结合具体案例与技术数据,深入分析了其在减量化、无害化与资源化方面的效果。研究显示:回转窑处置含锌尘泥可提取次氧化锌粉,实现锌资源回收,同时含铁残渣返烧结工序利用率达95%以上;对电镀污泥等危险废物,回转窑高温焚烧(1100℃以上)使重金属固化率提升,减重率达68%,二噁英排放低于0.1 ng-TEQ/Nm³。然而,当前实践仍面临配伍管理欠缺、二次污染(如焚烧飞灰)处理不足、能耗较高等挑战。本文通过对比分析回转窑与其他工艺(如富氧侧吹熔池熔炼),提出优化建议,包括完善政策标准、推广智能化配伍、集成熔融技术处理飞灰、探索“回转窑+能源回收”模式。未来,随着“无废集团”建设与数字化监管的推进,回转窑技术将向低碳化、资源化与智能化方向发展,为钢铁行业绿色转型提供关键支撑。
关键词:回转窑;钢铁企业;危险废物;固体废物;资源化;无害化处理
1 前言
钢铁工业是国民经济的重要基础产业,但其生产过程伴随着巨量的资源消耗和废物排放。据统计,每生产1吨粗钢约产生600公斤以上的各类固体废物,其中相当一部分被列为危险废物,如含锌、铅、铬等重金属的除尘灰、电镀污泥、废酸油渣等。这些危固废物料成分复杂,含有毒有害有机物和重金属,若采用传统填埋或堆存方式,易造成土壤和地下水污染,并存在重金属富集等长期环境风险。随着中国生态文明建设的深入推进和“无废城市”“无废集团”等战略的实施,钢铁企业面临着日益严峻的环保压力与法规约束。如何实现危固废物料的减量化、无害化与资源化处置,已成为行业绿色转型的核心议题。在众多处置技术中,热处置技术,特别是焚烧法,因能彻底分解有机物和实现深度减量,成为主流选择。其中,回转窑焚烧技术以其对物料形态(固态、液态、浆状)适应性强、处理规模大、有害物质破坏去除率(DRE)高(通常>99.99%)等优势,在钢铁企业危固废处置中得到广泛应用。然而,回转窑的实践应用并非一帆风顺。行业普遍面临处置过程能耗高、运行稳定性不足、二次污染(如焚烧产生的飞灰和废气)控制难度大等挑战。同时,针对钢铁企业特定物料的配伍优化、资源回收路径以及全流程环境风险评估,仍需系统性的研究和实践总结。本文系统梳理回转窑技术处理钢铁企业危固废物料的实践现状,通过详实的案例与数据,分析其技术优势与瓶颈,并与其他先进工艺进行对比。在此基础上,探讨技术优化方向与未来发展趋势,以期为钢铁行业构建安全、高效、低碳的固废治理体系提供理论参考与实践借鉴。
2 回转窑技术处置危固废物料的基本原理与优势
2.1回转窑的基本结构与工作原理
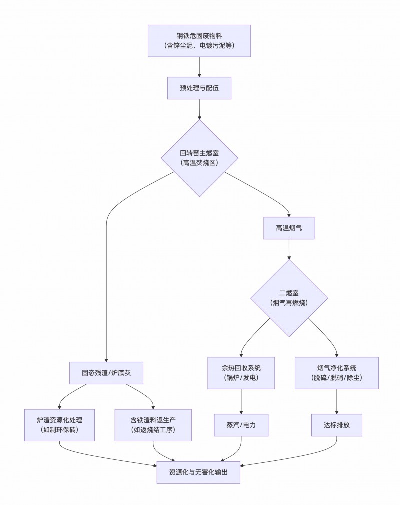
回转窑是一个略微倾斜(通常坡度2-5%)、可低速旋转的钢制圆筒形设备,内衬耐火材料。其处置危固废物料的基本工艺流程如图1所示,主要包括进料、焚烧、出渣和烟气处理系统。
待处理的危固废物料经破碎、混合、均质化等预处理后,从窑尾(高端)送入。随着窑体的缓慢旋转,物料在重力作用下向窑头(低端)移动。窑头设有主燃烧器,提供高温热源(通常燃烧温度维持在850℃-1200℃)。物料在窑内经历干燥、热解、气化和燃烧等多个阶段,其中的有机物被彻底分解为CO₂和H₂O,部分重金属在高温下被固化在残渣中或发生挥发。燃烧后的固态残渣(炉底灰)从窑头排出,而高温烟气则进入二燃室,在更高温度(≥1100℃)和充足氧气下进一步停留至少2秒,以确保彻底摧毁二噁英类等持久性有机污染物。随后烟气进入复杂的余热回收和净化系统,最终实现达标排放。
图1 回转窑处理钢铁危固废物料的基本工艺流程图
2.2回转窑技术处理钢铁危固废的核心优势
相较于传统焚烧炉或填埋法,回转窑在处置钢铁行业危固废方面展现出显著优势。
(1)广泛的物料适应性。回转窑对物料的物理形态(块状、粉状、泥状、液态)和热值波动容忍度高,特别适合处理成分复杂、性质多变的钢铁混合危废。
(2)彻底的无害化效果。回转窑内高温(通常>1100℃)和长停留时间(固体物料可达30-120分钟)的结合,能有效破坏有毒有机物。研究表明,回转窑对危险废物的破坏去除率(DRE)可达99.99%以上,对于电镀污泥中的铬等重金属,高温可促使其从有毒的Cr⁶⁺向无毒的Cr³⁺转化,并显著降低其在残渣中的浸出毒性。
(3)显著的减容减量。高温焚烧能使有机物完全分解,实现大幅减量。例如,对原始电镀污泥进行回转窑焚烧,其减重率可达68%以上;即使经过预处理的电镀污泥,减重率也能达到30%以上。
(4)协同资源化潜力。回转窑不仅是处置终端,也可成为资源回收节点。例如,处理含锌高炉尘泥时,锌在高温下挥发进入烟气,经收尘系统富集可获得次氧化锌粉,作为锌冶炼原料外售;剩余的富铁残渣则可返回烧结工序作为炼铁原料,实现了铁、锌资源的双重回收。
(5)潜在的碳减排效益。利用回转窑协同处置含碳有机危废,可以替代部分化石燃料,减少窑炉系统的燃料消耗。同时,将钢铁流程中的含铁尘泥返生产利用,也减少了原生铁矿石的消耗和其开采、冶炼过程中的隐含碳排放。
3 钢铁企业危固废物料回转窑处理实践分析
3.1典型物料的处理实践与数据对比
钢铁企业的危固废物料种类繁多,回转窑针对不同物料需调整工艺参数。B表1是两类典型物料的处理实践与效果数据对比。
表1.回转窑处理两类典型钢铁危固废物料的效果数据对比
|
物料类型 |
核心处置 目标 |
关键工艺参数控制 |
主要处置效果与产物 |
资源化/无害化指标 |
|
含锌尘泥(如高炉、转炉除尘灰) |
脱锌、回收铁 |
窑温:1100-1250℃;还原性气氛;停留时间:>60分钟 |
产物1:次氧化锌粉(ZnO含量>55%)产物2:富铁残渣(TFe>45%) |
锌回收率:>80% |
|
电镀污泥等含重金属危废 |
重金属稳定化、减量 |
窑温:>1100℃;氧化性气氛;二燃室停留时间:≥2秒 |
产物:固化玻璃体残渣 |
减重率:>68% |
3.1.1含锌尘泥的资源化实践
钢铁企业含锌尘泥产量巨大,直接返回烧结会因锌的循环富集而危害高炉寿命。回转窑处理此类物料已成为主流工艺。在还原性气氛下,尘泥中的锌氧化物被还原为金属锌蒸气,随烟气排出并在收尘系统氧化为次氧化锌粉。此过程不仅去除了有害杂质,更实现了有价金属的回收。剩余残渣铁品位得到提升,可直接返回烧结工序。例如,某钢铁企业实践表明,通过回转窑工艺,每年可处理数十万吨含锌尘泥,次氧化锌粉成为新的利润增长点,而铁料回用也节约了大量矿石成本,形成了“以废治废、变废为宝”的循环经济模式。
3.1.2电镀污泥等危险废物的无害化实践
电镀污泥富含铬、镍、铜等重金属,属于《国家危险废物名录》明确列出的危废。回转窑高温氧化焚烧是使其无害化的有效手段。研究表明,在1100℃以上高温,污泥中的有机物被彻底分解,同时重金属发生复杂的物理化学变化:部分低沸点重金属(如Pb、Zn)挥发进入烟气,需在后续净化系统严格捕集;而铬等元素则被固化在硅铝酸盐玻璃相中,其浸出毒性大幅降低。刘刚(2006)的试验证实,电镀污泥经回转窑焚烧后减重显著,且重金属浸出浓度可满足《危险废物填埋污染控制标准》,为后续安全填埋或资源化利用奠定了基础。然而,需要注意的是,焚烧产生的飞灰因富集挥发性重金属和二噁英,通常被认定为危废,需进一步安全处置。
3.2实践中的综合效益:环境、经济与社会协同
成功的回转窑实践项目往往能产生显著的协同效益。
(1)环境效益。直接体现在污染物减排和资源循环上。例如,云南曲靖呈钢钢铁通过规划建设回转窑资源化项目,预计年处理含铁固废20万吨,不仅减少了堆存占地和污染风险,还预计新增工业产值1.98亿元。东莞海心沙资源循环利用基地采用回转窑处理危废,产生的蒸汽用于发电和供热,实现了能源梯级利用,使99%的污染物转化为绿电、天然气和环保建材。
(2)经济效益。虽然回转窑初始投资较高,但长期的资源回收收益和节省的危废处置费用可观。明门(中国)幼童用品公司虽非钢铁企业,但其循环经济理念具有借鉴意义:通过内部循环利用,2024年节省原料成本18.5%。对于钢铁企业,回收锌、铁资源的价值同样巨大。此外,随着全国危废处置能力提升,处置价格下降,企业采用回转窑自处置的经济动力进一步增强。
(3)社会效益。大型钢铁集团建设区域性处置中心,发挥了“链主”担当。例如,中国宝武集团完成了覆盖全国的六大固体废物区域利用处置中心布局,其中西南区域中心依托重庆钢铁,通过共享设施,不仅解决自身危废,还年消纳社会源固废50万吨,深度融合“无废集团”与“无废城市”建设。这种模式提升了整个区域的固废治理能力,具有广泛的社会示范效应。
4 现存挑战与优化方向
尽管回转窑技术应用广泛,但在实践中仍暴露出一系列问题,亟需从技术和管理层面进行优化。
4.1当前面临的主要挑战
(1)配伍管理与源头控制薄弱。危废成分复杂,入窑前科学的配伍是稳定运行和达标排放的前提。然而,当前行业普遍缺乏系统性的配伍设计准则,多依赖经验,导致不同区域、不同企业配伍水平差异大。配伍不当易引起窑内工况波动、结圈、以及烟气污染物(如HCl、SO₂、二噁英)瞬时超标。
(2)二次污染物处理存在短板。回转窑处置的重心往往偏向于主工艺,对后端产生的飞灰和废气关注不足。飞灰富集重金属和二噁英,目前主流处理方式为固化填埋,但这不仅占用土地资源,且存在长期环境风险。如何实现飞灰的无害化与资源化是行业难点。
(3)能耗与运行经济性有待提升。回转窑需要维持高温,燃料消耗大。尤其是处理低热值或高水分废物时,需额外补充大量燃料,导致运行成本高企。与一些新兴熔炼技术相比,其在能源利用效率方面存在改进空间。
(4)技术对比下的竞争压力。新技术的涌现对传统回转窑构成了挑战。例如,富氧侧吹熔池熔炼技术在处理有机类危废时,其烟气量可比回转窑降低约40%,单位物料处置成本降低约849.3元/吨,且熔融态炉渣可直接玻璃体化,重金属固化更稳定。虽然其投资略高,但综合环保与经济效益显著,促使回转窑技术必须迭代升级。
4.2技术与管理优化方向
针对上述挑战,未来可从以下几个方向进行优化升级。
(1)推动智能化、精细化配伍与管理。借鉴东莞“智慧天网”经验,利用物联网和大数据技术,构建固废智能管理平台。通过对产废源头成分的快速检测、数据积累和模型预测,实现入窑物料的自动优化配伍,稳定热值、氯、硫等关键指标,从源头减少工况波动和污染物生成。
(2)集成先进二次污染物处理技术。为解决飞灰问题,可探索“回转窑焚烧+熔融玻璃化”集成技术路线。将回转窑产生的飞灰送入等离子体熔融炉等装置,在更高温度下(>1300℃)形成稳定的玻璃体,使重金属被永久固化,产物可安全资源化用作建材骨料。这能真正实现危废的“吃干榨尽”和终端安全。
(3)优化工艺与能源回收,降低碳足迹。大力推广余热深度回收技术。如图1所示,将二燃室出口高温烟气的余热高效用于发电、产蒸汽或移动供热(如东莞海心沙基地实践),可显著提升系统能效。同时,研究利用钢铁厂副产燃气或生物质燃料部分替代化石燃料,降低工艺碳强度。
(4)加强政策引导与标准体系建设。政府与行业组织应进一步完善回转窑处置危固废的技术规范和排放标准,特别是对二噁英、飞灰等薄弱环节的监管。同时,通过税收优惠、绿色金融等手段,鼓励企业投入技术创新和升级改造,营造有利于循环经济技术发展的市场环境。
5 结语
回转窑技术作为处理钢铁企业危固废物料的成熟工艺,在实现废物无害化、减量化和资源化方面发挥了不可替代的作用。当前实践表明,通过科学的工艺控制,回转窑能有效回收含锌尘泥中的有价金属、稳定固化电镀污泥中的重金属,并协同实现能源回收,经济效益与环境效益显著。
6 展望
展望未来,在“美丽中国”建设和“双碳”目标的宏观背景下,钢铁行业的绿色转型将进一步深化,对固废治理技术也提出了更高要求。回转窑技术的发展将呈现以下趋势。
(1)低碳化。与碳捕集、利用与封存(CCUS)技术结合的探索将提上日程,通过工艺优化和燃料替代,推动回转窑处置过程迈向近零碳排放。
(2)资源化深度拓展。从单纯的元素(锌、铁)回收,向高附加值产品(如高纯金属、新型建筑材料)制备方向发展。飞灰熔融玻璃体化等技术的集成将成为标准配置。
(3)智能化与系统化。基于数字孪生和人工智能的智能控制系统将普及,实现从废物入库、配伍、焚烧到污染物控制的全流程智能化精准管控。同时,以宝武“无废集团”为代表的区域协同处置模式将更普遍,实现设施共享、能力互补和风险共控。
总之,回转窑技术不会停滞不前,而是在挑战中不断进化。通过持续的技术创新、精细化的管理以及政策市场的双重驱动,它将继续作为钢铁企业构建循环经济、实现绿色高质量发展的关键技术装备,为全球钢铁工业的可持续发展贡献中国实践与中国智慧。
参考文献
[1] 魏志江,钢铁行业全流程固危废处置新技术及应用.工业工艺与设备技术网.2025.9.23.6:18.
[2] 牛云,佘玲玲,刘海兵,等,危险废物焚烧管理与处置现状[J].环境保护科学.2024(03):42-47.
[3] 林海金,章倩倩,张帆,等,创新打造工业固废“三全”治理模式,为东莞制造业高质量发展赋能增绿,东莞生态答卷③[EB/OL].2025.5.28.
[4] 中国宝武.“无废集团”区域布局全面完成!宝武固体废物区域利用处置中心(西南区域)在重庆钢铁挂牌成立[EB/OL].2025.6.9.
[5] 危险废物焚烧底渣熔融技术研究[J].中国环保产业.2022(04).
[6] 回转窑协同处置技术研究现状[C]//第十一届全国能源与热工学术年会论文集.2021.
[7] 陈泓洁,等,曲靖呈钢钢铁全流程绿色转型——打造减污降碳“钢铁样本”[N].曲靖日报.2025.7.7.
[8] 刘刚,典型危险废物回转窑热处置特性和技术研究[D].杭州:浙江大学.2006.
[9] 王广伟,刘嘉雯,李仁国,等,回转窑处理固体废弃物的研究进展[J].中国冶金.2023.33(10):1-7.
[10] 赵婷,张飞虎,赵立华,等,钢铁企业含锌尘泥回转窑处置设计原理及工业实践[J].烧结球团.2024(2).
[11] 唐续龙,等,危险废物富氧侧吹熔池熔炼与回转窑焚烧处置工艺的对比分析[J].有色冶金节能.2020(5):19-22.
