返回
管理资讯
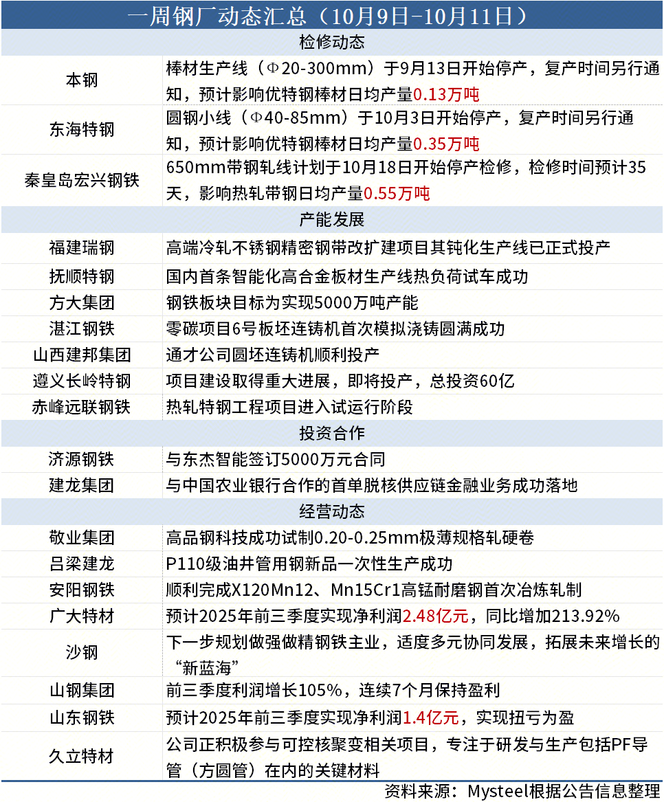
一周钢厂动态汇总(10月9日-10月11日)
日期:
2025-10-11 14:53
点击:
452
据
Mysteel
不完全统计,本周(10月9日-10月11日)3家钢厂发布检修信息,具体如下:
市场行情
新闻资讯
工程项目
技术文献
钢厂频道
会议资料
设备
材料
经济文献
关于网站
|
普通版
|
触屏版
|
网页版
04/04 04:15